星空官方网页版

Global

星空官方网页版 > 星空官方网页版 > 星空官方网页版 > 正文

《Cell》给你一个瘦的理由:组学揭秘肥胖让癌症更难缠!

发布时间: 2025-12-24 浏览量:0

想利用多组学发高分文章却没思路?

原来关键在 “全景视角”!

过去研究肥胖与癌症,单看基因摸不透代谢,单析代谢抓不住免疫动态,妥妥 “盲人摸象”~ 而多组学就像 “科研放大镜”,能同步搞定基因、代谢物、蛋白质的变化,轻松破解复杂谜题!

《Cell》这篇研究就超会玩:靠多组学从肿瘤微环境入手,还有10X单细胞加持,不仅揭开了 “肥胖为啥让癌症更难缠” 的真相,还给出了清晰的研究逻辑。一起抄作业吧!

方案设计与样本采集

研究团队以 “肥胖如何重塑肿瘤微环境” 为核心,设计 “动物模型 + 多组学分析 + 简单验证” 的清晰逻辑链,具体如何操作呢:


核心设计与分组








先构建肥胖小鼠模型(长期喂食 60% 脂肪供能的高脂饮食),与普通饮食组(10% 脂肪供能)对照,两组均接种肿瘤细胞。通过单细胞转录组检测免疫细胞基因表达,代谢组定位异常代谢物,蛋白质组验证关键分子,三层数据交叉印证。

取样时效与重复度保障








每组至少 30 只小鼠,分肿瘤接种后 7 天、14 天、21 天三个时间点采集肿瘤组织、肿瘤周围脂肪组织及血液样本,通过时序性取样保证数据的时效性与重复度,为多组学分析提供稳定的数据基础。

多组学数据解析逻辑

研究通过成熟的多组学技术联动分析,层层递进揭开肥胖影响肿瘤免疫的机制。先是不同组学数据各自发力,然后整合说明问题。最后综合得出结论肥胖 “喂饱” 癌细胞,还 “饿坏” 免疫细胞。

Step1. 看不同组学如何发力


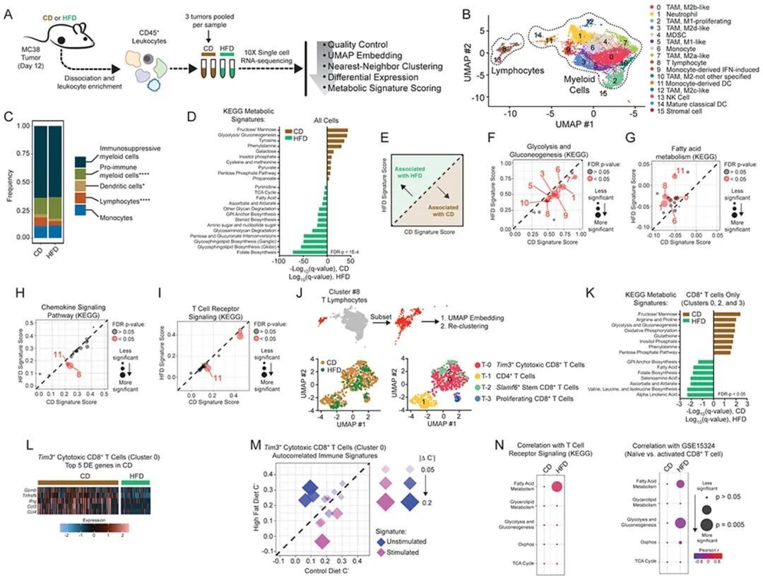
单细胞转录组先观察到:

肥胖组肿瘤微环境中,“抗癌主力” CD8+T 细胞的抗肿瘤基因(如 IFN-γ、TNF-α)表达显著下调,抑制免疫活性的基因表达升高;

代谢组进一步定位关键诱因:

肥胖组肿瘤微环境中,LysoPC (18:1) 和 Cer (d18:1/24:0) 两种脂质代谢物含量是正常组的 3-5 倍;

蛋白质组验证关联:

肥胖组 CD8+T 细胞中,脂质代谢相关蛋白(如 ACSL4)表达异常,且与免疫抑制基因表达呈正相关。


Step2.如何整合分析是关键


核心结论 1

肥胖让肿瘤细胞 “抢食” 更狠,

导致免疫细胞 “缺能量”

肥胖会让肿瘤细胞脂质代谢 “亢进”—— 疯狂吸收微环境中的脂肪酸,合成更多上述两种脂质代谢物,既满足自身增殖需求,又让微环境 “剩余营养” 减少,导致 CD8+T 细胞因缺能 “活性下降”,无法有效杀伤癌细胞。

核心结论 2

异常脂质代谢物

直接 “毒害” 免疫细胞

肿瘤细胞合成的 LysoPC (18:1) 和 Cer (d18:1/24:0),不仅抢占营养,还会激活 CD8+T 细胞内的 “脂质毒性通路”,抑制其增殖与细胞因子分泌,甚至诱导凋亡,相当于给抗癌免疫细胞 “下毒”。

Step3.关键证据链的延伸


核心结论 3

减肥能逆转这一过程

补充实验显示,给肥胖小鼠换普通饮食减重 20% 后,肿瘤微环境中异常脂质代谢物含量显著降低,CD8+T 细胞的抗肿瘤活性也随之恢复 —— 这说明减肥不仅能减重,还能 “修复” 被破坏的肿瘤免疫微环境,为癌症治疗 “铺路”。

总结一下

这篇高分研究的核心可复制价值在于:依托成熟的多组学技术,明确 “组学 - 样本” 对应关系,遵循 “找差异→定关键→证功能” 的清晰逻辑,就能高效破解复杂疾病机制。而它带给星空官方网页版-星空online(中国)的实用启示更直接 —— 不仅 “减肥很重要”,更揭示了 “减肥能抗癌” 的科学原理:控制体重本质是保护免疫系统,避免被肥胖 “拖后腿”。


多重好礼,等你来参与~

为助力科研项目高效推进

星空官方网页版-星空online(中国) 推出单细胞测序服务多重好礼活动

在这里您不仅能获取免费专业的实验咨询

还能赢取精美礼品! 

① 调研有礼

动动手指,好礼到手

通过下方入口参与【单细胞测序服务调研】

有机会获得以下任一好礼!

实验小助手套装

运动水杯

周年庆帆布包


② 推荐有礼

推荐即有回报

每成功向星空官方网页版-星空online(中国) 销售推荐

1 位单细胞新客户

即可获得以下任一推荐好礼。

美的养生壶

小米有品智能体重秤

科服与试剂双重促销活动来啦 ! 

福利多多,好礼送不停,

这样的惊喜可千万别错过哦! 

① 试剂有礼


试用反馈有礼,首购再送惊喜

NGS建库人气单品试用有礼

活动期间试用列表中任意产品,并按要求反馈试用结果,可任选1份以下礼品,每个课题组仅限参与1次。数量有限,欢迎通过下方入口申请试用。

品胜【3C认证】充电宝

 泡泡玛特光织园挂件盲盒



NGS建库人气单品购买有喜

活动期间首次购买2盒NG111-02/NR122-02或1盒NG111-03/NR122-03/NR104,可任选1份以下礼品,每个课题组仅限参与1次。

外交官24英寸行李箱

华为蓝牙耳机


星空官方网页版-星空online(中国) 20th

② 科服有礼


储值增值/满额赠礼 二选一

科服订单增值

  • 单笔订单≥1万 可获得3%订单金额增值

  • 单笔订单≥3万 可获得5%订单金额增值

科服满额送礼

累计订单满3万

西部数据2T硬盘

华为智能手表

累计订单满2万

外交官24英寸行李箱

华为蓝牙耳机

累计订单满1万

usmile电动牙刷

飞科吹风机

以上活动详细规则请联系TIANGEN销售


声明:

1. 赠品兑换仅限本次促销期内的活动产品。

2. 赠品兑换日期截止至2026年4月30日,如果有退换货情况,赠品则退回或折价。

3. 客户需确认未因法律法规或机关/机构政策的限制而不得收受来自天根的礼品。若法律法规、机关/机构政策或客户政策对领取礼品存在限制时,则客户的活动参与资格自行无效,客户或其联系人应及时通知天根并自动不参加本次抽奖活动。

4. 礼品兑换针对的是客户,而非客户工作人员。每位客户应指定其联系人代为领取礼品。兑换礼品或参加此活动本身即表示该联系人已确认自己受客户的指派领取礼品。客户应对其工作人员领取礼品进行管理,礼品所有权应归客户所有,因礼品领取及后续管理不善产生的后果和责任由客户承担。天根有权要求客户或联系人提供客户指派联系人的相关授权文件,并有权要求客户确认客户或其指派的联系人未因雇佣、合约、法律规范或其他因素之限制而不得收受来自于天根的礼品。

5. 为核实领取礼品相关人员身份和寄送礼品需要,客户同意天根收集、保存和使用相关人员的必要个人信息,如姓名、电话号码和联系地址等,客户应保证该等相关信息的真实和准确性并承诺针对前述相关信息的收集、保存和使用,客户已经取得相关人员的明确同意。

6. 宣传单中礼品图片版权归各品牌商所有。

7. 客户应根据相关法律法规的规定就根据促销政策而兑换的所有礼品承担相应的纳税义务(若有)。

8. 本次活动赠品赠送范围仅限科研客户,不包括医院及临床诊断领域客户。

9. 同一订单只能领取一个赠品。

10.单个客户领取的赠品总金额不超过2000元。11.星空官方网页版-星空online(中国) 享有对本活动的解释权。

文献引用

Ringel AE, Drijvers JM, Baker GJ, et al. Obesity Shapes Metabolism in the Tumor Microenvironment to Suppress Anti-Tumor Immunity. Cell. 2020;183(7):1848-1866.e26.


官方自媒体

微信服务号

直播间

小红书

抖音

便捷小程序 

天根质造

天根仪器

天根科服

天根客服

快捷应用

  • 仪器服务小程序

  • NGS科服小程序

  • 产品订购小程序

  • 客服咨询小程序

  • 微信公众号

  • 直播间

  • 小红书

  • 抖音

  • CoA质检报告